Power mosfet irfp460
Гэты артыкул ахоплівае спецыфікацыі IRFP460, канфігурацыю PIN, метады паралельнага зл...
Nov 12
Віды: 5564
Узмацняльнік
TDA7293
-гэта аднакалітны інтэграваны схема, старанна распрацаваны для аўдыё-прыкладанняў высокай дакладнасці.Гэты ўсёабдымны артыкул прапануе паглыбленае вывучэнне магчымых заменаў, падрабязных канфігурацый, адметных функцый, тэхнічных характарыстык і разнастайных прыкладанняў TDA7293.Разумеючы гэтыя аспекты, вы можаце прымаць абгрунтаваныя рашэнні адносна яго выкарыстання ў розных аўдыясістэмах, павышаючы вопыт праслухоўвання за кошт якаснага рэпрадукцыі гуку.
TDA7293
ST
TDA7293 ST进口 ZIP
In Stock: 129150 pcs

TDA7293
гэта ўдасканалены інтэграваны схема ўзмацняльніка высокай дакладнасці, распрацаваны спецыяльна для аўдыё-сістэм Hi-Fi.З магчымасцю дастаўляць 100 Вт выходнай магутнасці і пераносіць напружанне да 120 У, гэты ІС прапануе цудоўныя гукавыя характарыстыкі.У ім ёсць трывалая структура, старанна арганізаваная, каб забяспечыць аптымальную прадукцыйнасць.Дыферэнцыяльны этап уваходу, які працуе на біпалярных транзістарах, дапоўнены палявымі транзістарамі, якія займаюць як прывад, так і выходныя этапы.Гэты дызайн аб'ядноўвае перавагі выпрацоўкі нізкага шуму, мінімальнага скажэння і выключнай талерантнасці да напружання.
TDA7293
ST
TDA7293 ST进口 ZIP
In Stock: 129150 pcs
TDA7293, калі ён працуе пры ± 40V пры нагрузцы 8 Ом, забяспечвае ўражлівы выходны магутнасць 100 Вт, захоўваючы пры гэтым усяго 0,005% гарманічнага скажэння.Гэтая цудоўная прадукцыйнасць гарантуе выразную і непарушаную якасць гуку для сапраўднага аўдыё высокай дакладнасці.Гэтыя гарантыі забяспечваюць надзейную працу ІС у патрабавальных умовах.Просты дызайн знешняй схемы і 15 В/мкс. Набралі хуткасць яшчэ больш павышаюць яго здольнасць забяспечваць некранутае аўдыё.
Іншыя ўзмацняльнікі магутнасці, якія могуць служыць заменнікамі для TDA7293, ўключаюць:
-
LM1875
LM1875
NS
LM1875 NS/TI NA
In Stock: 1356 pcs
-
LM3886
LM3886
NS
1141
In Stock: 2200 pcs
- NTE7165
-
TDA2050
TDA2050
ST
TDA2050 ST TO220-5
In Stock: 1456 pcs
-
TDA7294
TDA7294
STM
TDA7294 ST原装特价出售 ZIP
In Stock: 1450 pcs

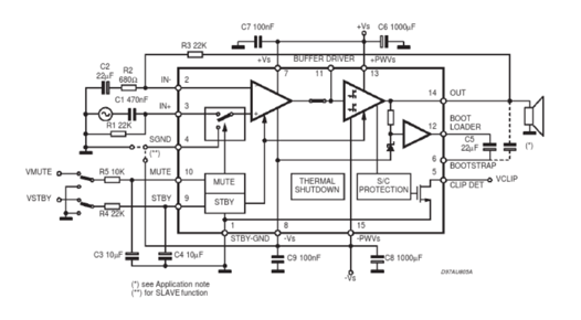
Убудаваная схема
TDA7293
(IC) мае ў агульнай складанасці 15 унікальных штыфтоў, кожная з якіх мудрагеліста ўдзельнічае ў сваёй працы.Вядомы сваёй надзейнасцю ў высокай магутнасці гукавой ампліфікацыі, разуменне канфігурацыі PIT TDA7293 узбагачае яго прадукцыйнасць.
TDA7293
ST
TDA7293 ST进口 ZIP
In Stock: 129150 pcs
Штыфт 1 прызначаны для падлучэння адмоўнага харчавання (V-), звычайна патрабуецца ў схемах узмацняльніка, каб забяспечыць адмоўнае напружанне.Гэта злучэнне ідэальна падыходзіць для падвойнай працы ІС.Забеспячэнне стабільнага і чыстага негатыўнага харчавання можа павысіць якасць гуку і падаўленне ўзроўню шуму.
Штыфт 5 функцыянуе ў якасці ўваходнага сігналу.Правільнае зазямленне гэтага штыфта падыходзіць для мінімізацыі HUM і іншых непажаданых шумаў у аўдыё -выхадзе.Падлучаная зямля можа паменшыць парушэнні.
Штыфт 7 служыць неінвертаваным уваходам (у+), дзе ўваходны сігнал непасрэдна падаецца ў тыповай канфігурацыі ўзмацняльніка.Дакладнасць гэтага злучэння ўплывае на агульную цэласнасць і рэакцыю сігналу.
Штыфт 8-гэта інвертынг (In-), які часта патрабуе дакладнага звароту, каб пазбегнуць праблем з фазамі.Кіраванне гэтым PIN -кодам з асцярогай забяспечвае больш выразнае выраўноўванне фаз у аўдыёзабеспячэнні.
Штыфт 9-гэта кантрольны штыфт, таксама вядомы як штыфт у рэжыме чакання (STBY), які выкарыстоўваецца для ўключэння ІС паміж аператыўнымі і неаперацыйнымі станамі.Адэкватны кантроль над гэтым PIN дазваляе забяспечваць энергаэфектыўную працу, спрыяючы працягванню жыцця прылады і больш устойлівага спажывання электраэнергіі.
TDA7293
забяспечвае зручнасць рэгуляванай адчувальнасці ўваходу, што дазваляе лёгка абыходзіцца з рознымі ўзроўнямі сігналу.Гэтая адаптацыя аказваецца карыснай у спектры прыкладанняў.Ці выкарыстоўваецца аўдыётэхніка ці аўдыясістэмы спажывецкага ўзроўню, ён без асаблівых высілкаў кіруе рознымі ўзроўнямі ўводу, якія часта сустракаюцца.
TDA7293
ST
TDA7293 ST进口 ZIP
In Stock: 129150 pcs
Узмацняльнік падтрымлівае аднаразовы рэжым, які клапоціцца пра простыя, тыповыя аўдыё-прыкладанні і рэжым моста, прапаноўваючы больш высокія канфігурацыі вываду магутнасці, што робіць яго прыдатным для забеспячэння надзейнай аўдыяпрадукцыі ў больш патрабавальных прыкладаннях.
Здольны кіраваць нагрузкамі да 4 Ом, TDA7293 мінімізуе скажэнне, захоўваючы такім чынам вернасць гукавага сігналу.Захоўваючы цэласнасць выхаду ва ўмовах нізкага супраціву, ён абслугоўвае якасную прайграванне аўдыё.Гэтая здольнасць ацэньваецца як у высокадакладных хатніх гукавых сістэмах, так і ў наладках на ўзмацненне гуку.
Дастаўляючы максімальную выходную магутнасць 100 Вт у аптымальных умовах, TDA7293 распрацаваны, каб прапанаваць магутныя гукавыя характарыстыкі.Яго нізкая агульная гарманічная скажэнне (THD) і высокая хуткасць.
З яго ўражлівым уводам імпедансам 100 кОм, TDA7293 забяспечвае бясшвовую сумяшчальнасць з рознымі крыніцамі ўваходу без страты сігналу.Яго частотная рэакцыя ахоплівае ад 20 Гц да 20 кГц, ахопліваючы поўны спектр слыху чалавека.Гэты ўсёабдымны дыяпазон забяспечвае дакладнае ўзнаўленне гуку і аказваецца карысным для шырокага спектру прыкладанняў.
Каб забяспечыць даўгавечнасць і надзейнасць чыпа, TDA7293 аб'ядноўваецца:
- Абарона празмернай тэмпературы
- Абарона празмернай току
- абарона ад кароткага замыкання
Ён не толькі абараняе чып, але і павышае яго надзейнасць у розных умовах працы.Гэты ўзровень абароны забяспечвае паслядоўныя характарыстыкі, асабліва ў асяроддзі, дзе ваганні і непрадказальныя ўмовы могуць выклікаць рызыкі.
Тэхнічныя параметры
TDA7293
і
TDA7293
ST
TDA7293 ST进口 ZIP
In Stock: 129150 pcs
TDA7293V
паказвае падабенства з іх агульным дызайнам і электрычнымі ўласцівасцямі.Гэтыя дзве мадэлі маюць магутнасць і ўстойлівасць, знаходзяць прыкладанні, якія ахопліваюць ад аўдыёапаратуры да высокадакладных хатніх гукавых сістэм.Іх універсальнасць адлюстроўваецца ў іх шырокім выкарыстанні для розных аўдыё -прыкладанняў.
TDA7293V
STMicroelectronics
IC AMP AB MONO 100W 15MULTIWATT
In Stock: 5258 pcs
|
Атрыбут |
Падрабязная інфармацыя |
|
Вытворца |
Stmicroelectronics |
|
Пакет/футляр |
Multiwatt-15 |
|
Тып упакоўкі |
Трубка |
|
Памеры (L X W X H) |
19,6 мм х 5 мм х 10,7 мм |
|
Дыяпазон напружання харчавання |
12 В да 50 У |
|
Выходная магутнасць |
100 Вт |
|
Клас узмацняльніка |
Клас-AB |
|
Рассейванне магутнасці |
50 Вт |
|
Агульнае гарманічнае скажэнне (THD) |
0,01% |
|
Прыбытак |
80 дБ |
|
Каэфіцыент адхілення блока харчавання (PSRR) |
75 дБ |
|
Ток увядзення зрушэння |
1 мкА |
|
Дыяпазон працоўных тэмператур |
0 ° С да 70 ° С |
|
Тып мацавання |
Праз дзірку |
|
Колькасць каналаў |
1 |
|
Лік штыфта |
15 |
|
Катэгорыя прадукту |
Аўдыё ўзмацняльнікі |
TDA7293
выкарыстоўваецца ў аўдыё -перадачах, такіх як сцэнічныя сістэмы і маніторы студыі.Гэты ІС вылучаецца дзякуючы высокай прадукцыйнасці і гуку, забяспечваючы надзейную якасць гуку, якая абслугоўвае тонкасці жывых выступленняў і дакладнае ўзнаўленне гуку ў студыйных умовах.Устойлівасць і яснасць узмацнення павышаюць як запіс, так і жывы гук.
TDA7293
ST
TDA7293 ST进口 ZIP
In Stock: 129150 pcs
У якасці аўтаномнага модуля ўзмацняльніка магутнасці TDA7293 карысны ў такіх прыладах, як дошкі ўзмацняльніка і аўдыё -прымачоў.Інтэграваўшы гэты ІС, гэтыя прылады дасягаюць выключнай узмацнення гукавых сігналаў, павялічваючы нават самыя складаныя дэталі гуку з дакладнасцю.Уплываючы на праектаванне і эфектыўнасць многіх спажывецкіх і аўдыё -прылад дэманструе свой універсальны і надзейны характар у павышэнні аўдыё -сігнальнай ланцуга.
У сучасных забавах, уключаючы тэлевізары і мультымедыйныя гульцы, TDA7293 гарантуе ўзмацненне гуку высокага калібра.Вышэйшая якасць гуку ідэальна падыходзіць для павышэння агульных сістэм.Ён забяспечвае стабільны і высокамаштабны аўдыё-выхад і адпавядае патрабаванням захапляльнага прагляду і праслухоўвання, гарантуючы, што вы цалкам ахінутыя іх мультымедыйным зместам.
Для хатніх аўдыясістэм TDA7293 з'яўляецца кампанентам у предусилительного і стэрэа -узмацняльніках.Даючы якасны гук, ён ператварае хатняе асяроддзе ў складанае аўдыё.
Яго канкрэтныя ўклады ўключаюць у сябе кіраванне рознымі канфігурацыямі дынамікаў у хатніх тэатрах і харчаванні для патрэбаў аўдыяфілаў, якія шукаюць выключнай яснасці і аб'ёму гуку ў розных умовах праслухоўвання.
У аўтамабільных аўдыясістэмах TDA7293 забяспечвае магутны і зразумелы гук для дынамікаў у аўтамабілі.Высокапрадукцыйныя кампаненты, такія як TDA7293, у аўтамабільных гукавых сістэмах, падкрэсліваюць важнасць якасці гуку падчас падарожжаў.Ён прапануе высокую магутнасць і гукавую дакладнасць, забяспечваючы прыемную аўдыёвідуальную сераду для пасажыраў.
Працуючы як двухканальны ўзмацняльнік гукавой магутнасці, TDA7293 ідэальна падыходзіць для кіравання выступоўцамі ў разнастайных аўдыё-наладах і сістэмах хатняга кінатэатра.Яго здольнасць апрацоўваць розныя дынамічныя дыяпазоны і падтрымліваць сумленнасць гуку ў розных тамах робіць яго надзейным выбарам для выдатнага гукавога размнажэння.
TDA7293
здольны дастаўляць 100 Вт і працуе пры напружаннях да 120 У, што робіць яго прыдатным для прыкладанняў, якія патрабуюць умеранай магутнасці.Яго здольнасць падтрымліваць вернасць і стабільнасць у аўдыёсістэмах сярэдняй магутнасці акцэнтуе ўвагу на яго універсальнасць.
TDA7293
ST
TDA7293 ST进口 ZIP
In Stock: 129150 pcs
А
TDA8954
Працуе паміж ± 12,5 У да ± 42,5 У. і прызначана для дастаўкі да 2х210 Вт пры ± 41V.У рэжыме BTL (нагрузка на мост) ён можа дасягнуць значнага выхаду 420 Вт.Гэта робіць TDA8954 прыстасавальным для аўдыё-прыкладанняў высокай магутнасці, дзе эфектыўнасць і магутнасць карысныя.
TDA8954
NXP
7105
In Stock: 50400 pcs
TDA8954 часта выбіраецца для прыкладанняў, якія патрабуюць высокай апрацоўкі магутнасці і эфектыўнага цеплавога кіравання.
TDA7293 выкарыстоўвае пакет Multiwatt-15 і мае гібрыдны дызайн, у якім выкарыстоўваюцца біпалярныя транзістары на стадыі ўваходу і DMOS FET для прывада і выхадных этапаў.Такое спалучэнне дазваляе ёй дасягнуць балансу паміж лінейнасці і эфектыўнасці, забяспечваючы якасны аўдыё з мінімальнымі скажэннямі.Яго канфігурацыя звяртаецца да тых, хто шукае гукавога размнажэння.
У TDA8954, размешчаным у пакеце HSOP24, выкарыстоўваюцца транзістары палявых эфектаў MOS для выходнай стадыі.Выкарыстанне MOSFET забяспечвае хуткаснае пераключэнне і эфектыўнасць, характарыстыкі, унутраныя для ўзмацняльнікаў класа D.Гэты тэхналагічны выбар ідэальна падыходзіць для прыкладанняў, якія патрабуюць кампактнага дызайну і павышэння эфектыўнасці электраэнергіі.
TDA8954 часта дэманструе свае перавагі ў сістэмах, дзе прастора і астуджэнне абмежаваныя, намякаючы на прыкладанні, дзе фізічныя абмежаванні патрабуюць інавацыйных рашэнняў.

Прымяненне цеплавой пасты паміж ІС і радыяцыяй павышае эфектыўнасць перадачы цяпла, ідэальна падыходзіць для падтрымання аптымальных працоўных тэмператур і падаўжэння тэрміну службы прылады.Зорная макет на друкаванай плаце памяншае наземныя завесы і звязаны з гэтым шум, які ў адваротным выпадку можа афарбаваць гук і паўплываць на агульны аўдыё.Размяшчэнне развязкі кандэнсатараў, блізкіх да штыфтоў харчавання
TDA7293
, забяспечвае стабільную працу і памяншае верагоднасць ваганняў, захоўваючы тым самым цэласнасць гукавых сігналаў.
TDA7293
ST
TDA7293 ST进口 ZIP
In Stock: 129150 pcs
Высокія пасіўныя кампаненты, такія як рэзістары і кандэнсатары, уплываюць на якасць гуку.Інвестыцыі ў гэтыя кампаненты могуць павысіць праслухоўванне.Дакладныя рэзістары падтрымліваюць яснасць сігналу, у той час як кандэнсатары з нізкім узроўнем ESR дапамагаюць знізіць скажэнне.Гэтыя выбары спрыяюць дасягненню рэпрадукцыі высокай дакладнасці.
Каб высветліць прадукцыйнасць схемы TDA7293, правядзіце розныя тэсты:
- Вымерайце выходную магутнасць, узровень скажэнняў і частату.
- Падкрэсліце ацэнку цеплавых характарыстык пры розных умовах нагрузкі, каб забяспечыць надзейную доўгатэрміновую працу.
- Выкарыстанне асцылографа і генератара сігналу:
- Вазьміце ўзмацняльнік сігналам сігналізацыі.
- Вымерайце выходную магутнасць, вылічыўшы магутнасць, дастаўленую на вядомы рэзістар нагрузкі.Гэтая працэдура правярае здольнасць узмацняльніка забяспечваць чаканую магутнасць без скажэнняў.
- Выкарыстоўвайце аналізатар скажэнняў для вымярэння агульнага гарманічнага скажэння плюс шум (THD+N).
.
Каб дыягнаставаць няспраўнасці ў
TDA7293
, ініцыяваць працэс, выкарыстоўваючы мультыметр для праверкі напружання харчавання па адрасе:
TDA7293
ST
TDA7293 ST进口 ZIP
In Stock: 129150 pcs
- шпілька 13
- штыфт 15
- штыфт 7
- штыфт 8
Пры выяўленні анамалій, дадаткова ізалюйце гэтыя штыфты, каб падрабязна вывучыць ланцуг харчавання.Практычны вопыт паказвае, што неадпаведнасці тут часта вынікаюць з праблем на этапах рэгулявання напружання, што павінна падштурхнуць дбайную праверку.Варта адзначыць, што частыя чалавечыя памылкі, якія могуць узнікнуць на гэтым этапе, абумоўлены празмернай упэўненасцю альбо простым наглядам.
Далей вымерайце супраціў паміж крытычнымі шпількамі і зямлёй.Чытанне нізкага супраціву ў гэтым кантэксце сведчыць пра патэнцыйныя ўнутраныя пашкоджанні.Унутраныя збоі кампанентаў часта выяўляюцца як нечаканыя значэнні супраціву, і раптоўнае падзенне супраціву можа намякнуць на кароткачасовы кандэнсатар або іншыя ўнутраныя шорты.Гэты крок патрабуе цярплівасці і вострага погляду да дэталяў, бо нязначныя варыяцыі могуць паказваць на значныя асноўныя праблемы.
У далейшым праверце напружанне ў рэжыме чакання (штыфта 9) і штыфта (штыфта 10).Парушэнні ў гэтых напружаннях могуць прывесці да маўклівага выхаду.
У практычнай дыягностыцы адзначаецца, што логіка кантролю гэтых функцый мае вырашальнае значэнне для правільнай працы ўзмацняльніка.Адхіленні ад чаканых напружанняў часта мяркуюць праблемы з кантрольнай схемай або няправільным зазямленнем.Эмацыянальная колькасць паўторна сутыкнення з гэтым тыпам можа прывесці да стомленасці, таму вельмі важна падысці да гэтага кроку з метадычнай дакладнасцю.
TDA7293 - гэта ўдасканалены інтэграваны ўзмацняльнік аўдыё класа AB, размешчаны ў пакеце Multiwatt15.Яго часта выкарыстоўваюць у высокадакладных (HI-FI) прыкладання, уключаючы хатнія стэрэасістэмы і сілкаваныя гучнагаварыцелі.Вядомы тым, што забяспечвае выключную якасць гуку, ён бесперашкодна ўпісваецца ў розныя аўдыя -налады, якія забяспечваюць перавагі як аўдыяфілаў, так і выпадковых слухачоў.
Шукаючы альтэрнатыву, TDA7294 з'яўляецца прыкметным варыянтам.Хоць ён прапануе падобныя функцыянальныя магчымасці, часта назіраюцца тонкія варыяцыі характарыстык прадукцыйнасці.Гэтыя кампаненты прызначаны для надзейнага ўзмацнення гуку, і рашэнне паміж імі можа залежаць ад канкрэтных патрабаванняў і абмежаванняў вашага праекта.
У Індыі STMicroelectronics TDA7293V Audio Ampio Amplifier IC пачынаецца прыблізна з Rs.523 за адзінку.Гэтая цана падкрэслівае ўдасканаленыя функцыі кампанента і надзейную прадукцыйнасць, што робіць яго пераважным выбарам для многіх аўдыёсістэм.Варыяцыі выдаткаў могуць адбывацца ў залежнасці ад фактараў, такіх як аб'ём пакупкі і пастаўшчык.
TDA7293 звычайна выкарыстоўваецца ў сістэмах ампліфікацыі гуку, такіх як налады хатняга кінатэатра і стэрэа -узмацняльнікі.Яго асноўнай функцыяй з'яўляецца павышэнне якасці гуку і магутнасці.Павышаючы прадукцыйнасць гукавых канфігурацый, гэта забяспечвае яснасць і глыбіню гуку.
Хоць і TDA7294, і TDA7293 маюць аналагічную хуткасць.TDA7293 падтрымлівае больш шырокі дыяпазон напружання і больш высокую магутнасць выхаду, што прыводзіць да больш шырокага дынамічнага дыяпазону.Гэта азначае больш гуку, здольную апрацоўваць больш шырокі спектр частот з большай дакладнасцю.Гэтыя рысы робяць карысным TDA7293 для прыкладанняў, якія патрабуюць цудоўнай дынамікі гуку і гуку вышэйшага ўзроўню.
Узмацняльнік TDA7293-гэта аднакалітны інтэграваны схема, старанна распрацаваны для аўдыё-прыкладанняў высокай дакладнасці.Гэты ўсёабдымны артыкул прапануе паглыбленае вывучэнне магчымых заменаў, падрабязных канфігурацый, адметных функцый, тэхнічных характарыстык і разнастайных прыкладанняў TDA7293.Разумеючы гэтыя аспекты, вы можаце прымаць абгрунтаваныя рашэнні адносна яго выкарыстання ў розных аўдыясістэмах, павышаючы вопыт праслухоўвання за кошт якаснага рэпрадукцыі гуку.
Apr 16
Віды: 456
Apr 16
Віды: 414
Apr 16
Віды: 350
Apr 16
Віды: 372
Apr 15
Віды: 492
Apr 15
Віды: 458